事故回顾:2019年3月7日上午10时53分许,江苏神华药业有限公司(以下简称神华公司)发生一起爆炸事故,造成3人死亡、7人受伤,部分设备损坏和房屋倒塌,直接经济损失约842万元。
8月26日,江苏淮安市应急管理局公布《江苏神华药业有限公司“3.7”较大爆炸生产安全事故调查报告》。

事故发生的直接原因:神华公司合成二线为了提高原料利用效率,在没有进行论证和风险评估的情况下,利用现有的谷氨酰胺生产线上的不锈钢浓缩罐,并参照谷氨酰胺生产过程的浓缩工艺对阿昔莫司合成母液进行浓缩,浓缩岗位当班操作人员浓缩阿昔莫司合成母液过程中,浓缩时间过长,使罐内物料(包括阿昔莫司、阿昔莫司合成原料5-甲基吡嗪-2-羧酸和双氧水等)温度、浓度升高,产生激烈化学反应,引发爆炸。
以下为事故调查报告全文
一、事故基本情况
(一)事故单位情况
江苏神华药业有限公司成立于2000年12月28日。公司统一社会信用代码:913208007038432316,法定代表人:徐国华,总经理,企业性质:私营企业,注册地址:江苏省金湖县神华大道188号,注册资本12200万人民币,药品生产许可证编号:苏20160326,有效期至:2020年12月31日,经营范围:片剂、硬胶囊剂、颗粒剂、合剂、口服溶液剂、原料药、药用辅料、中药提取等。现有注册品种52个,其中原料药注册品种数9个,制剂注册品种数43个,常年生产品种数24个。现有员工395人,2018年度缴纳税金2671.45万元,利润1816万元,利税总额4505.74万元。2016-2018年实际缴纳税金7377.43万元,利润5441.85万元,三年利税合计1.28亿元。
(二)有关许可情况
2010年1月11日获得了原料药硫酸羟氯喹的GMP(《药品生产质量管理规范》,GoodManufacture Practice of Medical Products)认证证书。2013年6月19日获得阿昔莫司原料药的GMP认证证书。2016年10月21日获得了原料药硫酸羟氯喹、阿昔莫司(化药合成二线) GMP认证证书。
2016年3月16日,神华公司取得药品生产许可证,注明日常监管机构为金湖县市场监督管理局,日常监管人员为张立东、张祥(2016年5月到金湖县黎城镇分局任稽查股长)、陆伟。
(三)生产工艺情况
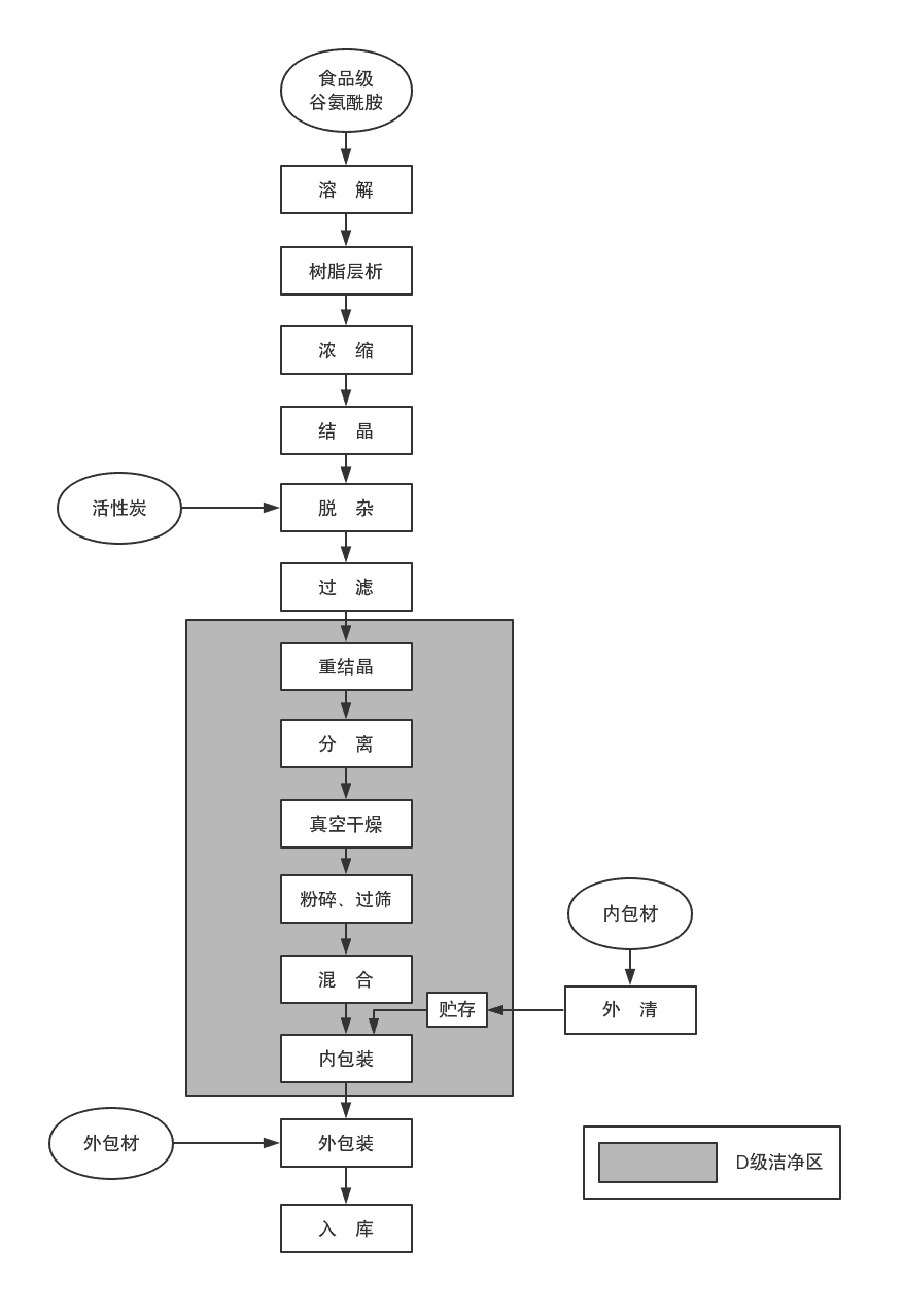
1、谷氨酰胺生产线工艺流程
谷氨酰胺经纯化水溶解,树脂层析后送入浓缩罐浓缩脱水,浓缩操作条件为热水加热,浓缩液不超过60℃,真空度不低于-0.08MPa,有温度表和真空表现场显示,热水系统有温度检测和加热蒸汽电磁阀控制水温在70℃以下。浓缩好的料液再送入结晶锅脱杂、过滤重结晶等处理工序后得谷氨酰胺成品。流程图如下:

2、阿昔莫司生产线合成工艺情况
(1)阿昔莫司。化学名:5-甲基-4-氧化-2-吡嗪甲酸。本品为白色或类白色粉末。在水中略溶,在乙醇、甲醇、丙酮或氯仿中微溶。降血脂药,临床上用于治疗高甘油三酯血症(Ⅳ型),高胆固醇血症(Ⅱa型)、高甘油三酯合并高胆固醇血症(Ⅱb型),是一种较理想的治疗糖尿病高脂血症的药物。江苏神华药业有限公司于2011年11月11日经国家食品药品监督管理局批准首次注册,药品批准文号:国药准字H20113426,执行药品标准:国家药品标准 YBH04192011。
(2)阿昔莫司生产线合成工艺流程。在合成反应釜中投入一定量的纯化水,加入催化剂钨酸钠,溶解,滴加过量的双氧水,加入稀硫酸调节pH值1-2,形成络合物;再向反应釜中投入原料5-甲基吡嗪-2-羧酸,用热水加热,在45-55℃常压反应约14小时,有大量阿昔莫司晶体析出时,结束反应,用循环水冷却降温,经离心分离,得阿昔莫司粗品,分离母液可直接回收套用于合成反应,也可送环保处理后达标排放。阿昔莫司粗品加水加热溶解,加入活性炭脱色,过滤,降温析晶,离心,50~70℃减压干燥,粉碎过筛,混合包装,得阿昔莫司成品。
(3)浓缩阿昔莫司情况。神华公司合成车间的合成二线为了提高原料利用效率,谋取更大利益,擅自对阿昔莫司合成母液进行浓缩,2018年9月和11月先后2次对阿昔莫司合成母液进行浓缩。2019年2月份浓缩过2次精制母液,3月6日第一次浓缩合成母液。
(4)工艺流程框图。

(四)事故车间情况
爆炸发生点的发酵车间(发酵车间和合成车间共属于公司原料车间,合成车间的合成一线生产谷氨酰胺,合成二线生产阿昔莫司),该车间于2003年建设,2004年3月取得安全生产预评价验收,2004年5月通过淮安市公安消防支队工程消防设施验收合格。2013年6月、2014年1月在谷氨酰胺线分别取得了阿昔莫司、硫酸羟氯喹与谷氨酰胺共线生产的GMP认证。2016年10月,阿昔莫司和硫酸羟氯喹在合成二线通过GMP认证,实现阿昔莫司与谷氨酰胺线分离生产,实现谷氨酰胺线生产谷氨酰胺单品种。厂房建筑共两层,高约9米,建筑面积2200平方米,爆炸破坏面积约为1100平方米。厂房西侧由北至南分别为备用间、洁具室、工具清洗、存放室、操作间,东侧由北至南分别为洗衣间、洁具室、备料、称量室、操作间,东西两侧由过道隔开,操作间西侧为1个5立方不锈钢浓缩罐和2个1立方溶解罐,东侧为一组树脂柱,东南侧与更衣室、洗手间连通。
(五)事故设备情况
发生事故地点在发酵车间的谷氨酰胺生产线。该生产线主要生产设备有溶解锅、层析柱、不锈钢浓缩罐,生产品种为谷氨酰胺。发生事故的设备为不锈钢浓缩罐,系2013年3月从浙江省温州市瓯龙生化工程设备有限公司购入,设备材质为SUS304不锈钢,规格型号5立方,平均蒸发效率≥250kg/小时,并配套供货变频电机1台,罐底固定支架1个。不锈钢浓缩罐采购相关时按照常压设备使用,不属于特种设备,设备购入神华公司时,相关性能和质量完好。
二、事故发生经过、应急救援及处置
(一)事故发生经过
2019年3月6日,白班(6日8:00—20:00)人员陈德玲、张娣于9时许,按照主管王会宁的要求,到合成车间合成二线分次用塑料桶将阿昔莫司合成母液拖运至发酵车间,装入谷氨酰胺线浓缩罐中进行浓缩,首次浓缩母液约2600升。10时许开始浓缩,至晚上20时许浓缩锅内剩余浓缩液约1300升。当日晚20时白班人员陈德玲、张娣与夜班(6日20:00—7日8:00)人员施冠群、冯义龙交接班,交接班期间,显示设备无异常。接班后,施冠群、冯义龙按主管王会宁要求在浓缩罐继续运行情况下,到合成二线将约1200升的阿昔莫司合成母液拖运至发酵车间,用真空负压抽入浓缩罐继续浓缩。3月7日上午8时许,施冠群、冯义龙与3月7日白班工作人员房前平、陈萍交接班。交接班时浓缩罐内剩余浓缩液约1100升。交接班期间,显示设备无异常。
7日上午10时47分许,房前平拎着4个空塑料桶、陈萍拎着2个空塑料桶,进入合成车间的谷氨酰胺生产线,王会宁随后进入。10时53分许浓缩罐上方喷射出水雾状白色气体约7秒,随即发生了爆炸(上述过程由车间监控录像记录)。
(二)事故救援情况
2019年3月7日10时53分,淮安市金湖县神华药业厂区内发生爆炸。由于爆炸剧烈,位于事故地点对面的金湖县消防大队在未接到警情的情况下,迅速出动3辆消防车,13名指战员赶赴现场处置。淮安市和金湖县相关部门接到报告后,立即组织应急、公安、消防、环保、卫生等部门赶赴现场全力开展现场救援。
10时58分,在发酵车间西面入口处发现2名被困者,发现时被困者生命体征良好,其中1名双腿受伤无法移动,另1名受伤较轻倚靠墙体。11时02分,在车间北侧中部窗口处发现1名被困者,被困者生命体征良好,除腿部被倒塌墙体压住外其他部位完好。11时10分,在车间西北部发现第4名被困者,生命体征良好,但身体被多层坍塌物掩埋,于11时30分成功救出。后陆续又搜救出3名被困人员,共7名伤者被及时送往医院治疗。
11时44分,深入车间内部搜救,在车间中部发现1名被埋压人员(已无生命体征),在清理周围障碍物后抬出;12时45分,在车间东南角溶解罐旁发现1名被埋压人员(已无生命体征),在清理周围障碍物后于13时10分抬出;16时05分,在车间内部东北侧更衣室内发现1名被埋压人员(已无生命体征),至17时10分完成现场处置、救援工作。
(三)医疗救治和善后清理
事故发生后。金湖县政府成立了3个善后工作组和7个受伤人员工作组,开展遇难人员家属接待安抚和伤员救治工作。3月8日、9日,先后完成3名死者的善后赔偿;截止目前,7名受伤人员已全部出院。
三、事故造成的人员伤亡和直接经济损失
本次事故造成3人死亡,7人受伤,部分设备损坏和房屋倒塌。
(一)死亡人员基本情况
王会宁,男,年龄26岁,神华公司阿昔莫司生产线工段长,家庭住址:甘肃省西和县洛峪镇任沟村8号,身份证号码:62262719930927321X。
房前平,男,年龄42岁,神华公司阿昔莫司生产线职工,家庭住址:江苏省金湖县黎城镇黎城街一巷26号,身份证号码:320831197702130016.
陈萍,女,年龄30岁,神华公司阿昔莫司生产线职工,家庭住址:江苏省金湖县陈桥镇振兴村五组5号,身份证号码:320831198909114026。
(二)直接经济损失
事故造成的人员伤亡救治及赔偿金约472万元,厂房损失约200万元,设备损失约100万元,产品等其他损失约70万元,共计直接经济损失约842万元。
四、事故发生原因和性质
(一)事故发生的直接原因
神华公司合成二线为了提高原料利用效率,在没有进行论证和风险评估的情况下,利用现有的谷氨酰胺生产线上的不锈钢浓缩罐,并参照谷氨酰胺生产过程的浓缩工艺对阿昔莫司合成母液进行浓缩,浓缩岗位当班操作人员浓缩阿昔莫司合成母液过程中,浓缩时间过长,使罐内物料(包括阿昔莫司、阿昔莫司合成原料5-甲基吡嗪-2-羧酸和双氧水等)温度、浓度升高,产生激烈化学反应,引发爆炸(附件:南京理工大学《江苏神华药业样品爆炸性能测试报告》)。
(二)事故发生的间接原因
1、神华公司安全生产主体责任不落实
(1)神华公司未严格按照批准的工艺和操作规程进行操作,擅自在阿昔莫司粗品生产增加母液浓缩回收物料过程,未进行工艺安全可靠性论证,利用企业现有的谷氨酰胺生产线上的浓缩罐浓缩阿昔莫司合成母液。
(2)对相关生产工艺及设备管理缺失。作为企业管理人员未认真履行职责,日常管理、检查、隐患排查等制度不落实、不到位,主要负责人及安全管理人员未及时排查和消除生产安全事故隐患,均未发现违规操作行为,致使相关行为未能得到及时纠正和制止。
(3)公司安全生产管理存在薄弱环节。公司安全生产职责不清,规章制度不健全,责任制不落实,日常管理不规范。公司主要负责人和相关管理人员对该车间生产线的安全生产督促、检查不到位。职工安全意识淡薄,对违规操作的危害和危险性认识不到位。
(4)安全教育和培训制度不落实。对职工未有效开展三级培训,日常教育培训流于形式,培训时间不足,内容缺乏针对性,操作人员普遍缺乏安全生产基本常识和基本操作技能,不清楚本岗位生产过程中存在的安全风险,缺乏相应的防护知识和应对事故的防范能力。
2、金湖县政府和相关部门履行监管责任不力
(1)金湖县市场监督管理局作为神华公司的行业监管部门,未能严格按照属地管理和管行业必须管安全的要求履行日常的监督、管理、检查职责,未及时发现神华公司在批准的工艺和操作规程之外擅自进行操作的违法违规行为。
(2)金湖县工业和信息化局作为神华公司的主管部门,应该指导督促所辖企业落实主体责任,加强安全生产管理,但在日常工作中督促指导企业安全生产工作、落实安全生产主体责任的措施不力,督查企业安全生产教育培训不到位。
(3) 金湖县应急管理局对县相关职能部门在履行督促、指导企业全面落实安全生产主体责任等职责方面督查指导不力。
(4)金湖县政府未牢固树立安全发展理念,未及时明确神华公司属地政府的管理职责,对企业监管有偏松偏软现象。
(三)事故性质
经调查认定,江苏神华药业有限公司“3·7”较大爆炸事故是一起生产安全责任事故。
五、事故责任认定以及处理建议
(一)对事故责任者的责任认定及处理建议
1、建议移送司法机关追究刑事责任人员(3人)
(1)王会宁,中共党员,神华公司阿昔莫司生产线工段长,负责阿昔莫司和谷氨酰胺日常生产和安全管理工作,安全意识淡薄,冒险作业,违反操作规程,违章指挥,造成事故发生,对该起事故负直接责任。鉴于其已在事故中死亡,建议不再追究其刑事责任。
(2)王鹏,中共党员,神华公司谷氨酰胺日常生产车间副主任,负责事故车间全面工作,未认真履行工作职责,对该起事故负直接领导责任。建议司法机关依法追究其刑事责任。
(3)王金恒,中共党员,神华公司总经理助理,分管公司的安全生产、设备和环保工作,未认真履行工作职责,对该起事故负有领导责任。建议司法机关依法追究其刑事责任。
2、建议给予行政处罚人员(5人)
(1)吴德宁,中共党员,神华公司专职安全员,没有及时发现本单位未如实记录安全生产教育和培训情况,没有及时排查安全生产事故隐患,日常检查不到位,未及时发现职工未按照批准的工艺规程和操作规程进行操作,对该起事故负有责任。建议市应急管理局依据《安全生产法》等法规对其给予罚款的行政处罚。
(2)朱增亮,中共党员,神华公司发酵车间副主任,生产技术部经理,负责发酵工段的生产工作,未按照安全管理规定的作业要求开展工作,日常监管不到位,对该起事故负有责任。建议市应急管理局依据《安全生产法》等法规对其给予罚款的行政处罚。
(3)贾存江,中共党员,神华公司质保部经理,未能按照操作规程和安全管理规定抓好落实,日常监管不到位,对该起事故负有责任。建议市应急管理局依据《安全生产法》等法规对其给予罚款的行政处罚。
(4)邹小山,神华公司设备部经理,主要负责设备管理,设备的日常维护保养工作,未能按照安全管理规定对设备进行管理,对该起事故负有责任。建议市应急管理局依据《安全生产法》等法规对其给予罚款的行政处罚。
(5)徐国华,中共党员,神华公司总经理,负责公司全面工作,直接分管药业研发、质量、市场管理和市场开发部。对该起事故负有领导责任,建议市应急管理局依据《安全生产法》等法规对其给予罚款的行政处罚。
3、建议给予党纪和政务处分人员(8人)
(1)张立东,金湖县市场监督管理局药品医疗器械监督管理科科长,主要负责药品、医疗机械的市场监管,对神华公司未按照批准的工艺规程和操作规程进行操作的问题失察,对事故发生负有监管责任。建议给予其政务记过处分。
(2)陆伟,中共党员,金湖县市场监督管理局药品医疗器械监督管理科副科长,负责医疗机构使用药品的监管及日常检查工作,对神华公司未按照批准的工艺规程和操作规程进行操作的问题失察,对事故发生负有监管责任。建议给予其政务警告处分。
(3)谢维龙,中共党员,金湖县市场监督管理局食品药品总监、党委委员,负责食品安全综合协调、指导食品安全机制运行;负责药品、医疗器械行政监督与技术监督等;分管食品安全综合协调科、药品医疗器械监督管理科等。对相关职能科室未认真履行职责的问题失察。建议对其进行诫勉谈话。
(4)杨全民,中共党员,金湖县市场监督管理局局长、党委书记,主持全面工作。对班子分管领导和职能科室未认真履行职责的问题失察。建议对其进行诫勉谈话。
(5)孙载仪,中共党员,工业和信息化局安全办负责人,负责落实安全生产责任制,制定相关安全生产制度,推动安全生产落实。对神华公司安全生产督促指导不力。建议给予其政务警告处分。
(6)苏建保,中共党员,工业和信息化局党委委员、副局长,负责安全生产工作,对相关职能科室未认真履行职责的问题失察。建议对其进行诫勉谈话。
(7)汤书生,金湖县应急管理局安全生产监察大队副大队长,安全生产监督管理科负责人。对相关职能部门未认真履行督促、指导企业全面落实安全生产主体责任等职责的问题失察。建议对其进行诫勉谈话。
(8)徐红兵,中共党员,金湖县人民政府副县长,负责县市场监督管理等方面工作。依法监督市场监督管理局履行职责监督不力,管理不到位,对该起事故发生负有领导责任。建议对其进行诫勉谈话。
(二)对事故责任单位的责任认定及处理建议
1、神华公司
在批准的工艺和操作规程之外,擅自对回收母液进行浓缩操作,引发事故,对该起事故负有责任。建议由应急管理部门依据《中华人民共和国安全生产法》第一百零九条第二项,给予神华公司行政处罚。
2、金湖县市场监督管理局
未能严格履行行业管理职责,未及时发现神华公司在批准的工艺和操作规程之外,擅自对回收母液进行浓缩的违法行为,对该起事故负有监管责任。建议县市场监督管理局向金湖县政府作出深刻书面检查。
3、金湖县工业和信息化局
督促企业落实安全生产主体责任的措施不力,督查企业安全生产教育培训不到位,对该起事故负有责任。建议金湖县政府对县工业和信息化局主要负责人进行约谈。
4、金湖县人民政府
未牢固树立安全发展理念,存在重经济发展、轻安全生产现象。建议金湖县政府向淮安市政府作出深刻书面检查。
六、事故防范措施建议
(一)要进一步强化红线意识。金湖县委县政府及其负有安全生产监管职责的部门要自觉把习近平总书记关于安全发展理念、红线意识、底线思维、责任体系、防控风险等方面的重要指示落实到安全生产的各项工作中,时刻绷紧安全生产这根弦,始终保持清醒头脑,任何时候都不能麻痹大意。要细化措施、落实责任、真抓实干、务求实效。要深刻吸取事故教训,要将此次事故通报给各生产经营单位,做好事故警示教育工作,要以本辖区内的案例来督促企业认真吸取事故教训,督促企业落实安全生产主体责任,防止类似事故发生。
(二)严格落实企业安全生产主体责任。神华公司要严格落实安全生产主体责任,要进一步建立健全安全生产管理制度、安全操作规程,严格设备安全管理。要开展职工安全教育培训,特别是要加大操作规程、行业标准、规章制度、现场应急处置、事故预防等方面的教育培训力度,使全体人员掌握相关技能和应急救援知识,不断提升管理人员的安全管理能力、提高职工遇险时的自救和互救能力。要深化安全生产双重预防机制建设,从源头上系统辨识风险、分级管控风险,努力把各类风险控制在安全可靠的范围内,杜绝和减少事故隐患。要扎实排查治理隐患,认真查找管理制度、操作规程、现场管理等方面的漏洞和薄弱环节,尤其是要查处和杜绝擅自改变工艺流程和设备装备的违规行为,并针对查找出的隐患和问题,逐项落实整改措施、责任人、整改时限、资金和预案,一时无法整改的问题,要制定防范和监管措施,时刻跟踪,及时掌控,确保不发生事故。
(三)严格落实属地安全监管责任。金湖县委县政府及其负有安全生产监管职责的部门要建立健全“党政同责、一岗双责、齐抓共管、失职追责”的安全生产责任体系,进一步落实政府属地管理责任、部门监管责任和企业主体责任。要细化工作措施,明确工作标准,分解职责任务,加大检查力度,特别是对所监管的行业领域要实行分层、分级、分类监管,切实提高安全监管的针对性和有效性。要加大事前执法力度,对存在严重违法违规行为和重大事故隐患的企业,要采取上限处罚、停产整顿、关闭取缔、依法追究法律责任等措施,真正罚、停、关一批违法违规企业,起到执法的震慑作用。同时,要采取多种措施,加大安全生产监管人员培训力度,不断提高安全监管人员履职能力。
江苏神华药业有限公司“3.7”爆炸事故调查组
2019年7月24日




